想了解更多關于產品、案例等信息,請輸入關鍵詞進行搜索
總部地址:廣州市番禺區天安節能科技園總部中心11號樓
制造基地:肇慶市高新技術產業開發區港南街2號
電話:400-9913-833
傳真:020-34832618
郵箱:info@pkwater.com

近日,十三屆全國人大四次會議表決通過的《中華人民共和國國民經濟和社會發展第十四個五年規劃和2035年遠景目標綱要》(以下簡稱為《綱要》)全文發布,引發熱議。“十四五”規劃的重要性毋庸置疑,是全國各族人民共同的行動綱領,而環保自是其中倍受關注的領域。

第十三屆全國人民代表大會第四次會議
在《綱要》中的“發展壯大戰略性新興產業”一章里提到:“綠色環保產業”與新一代信息技術、生物技術、新能源、新材料等產業一起,成為“戰略性新興產業”之一。而在“拓展投資空間”一節中提到:“重大生態系統保護修復項目”也與重大科研設施、公共衛生應急保障、重大引調水、防洪減災、送電輸氣、沿邊沿江沿海交通等一起,共同組成了強基礎、增功能、利長遠的重大項目建設。
無論是“戰略性新興產業”,還是“強基礎、增功能、利長遠的重大項目”,都將環保產業定位在政策層面上比較高的位置,給環保領域產業帶來了積極的信號。
更值得注意的是,農村、縣城、長江、黃河、管網、污泥,污水資源化利用、垃圾分類、醫廢、碳達峰成為了《綱要》中環保領域的關鍵詞,下面來看看這10個比較熱門、新鮮的環保“新風口”詳細內容。
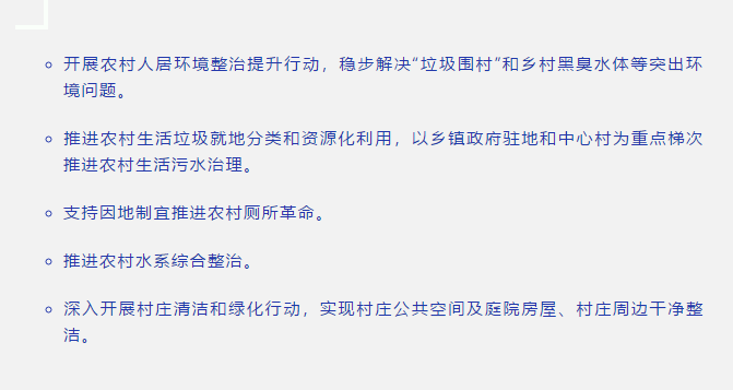
關鍵詞1:農村
《綱要》第七篇第二十四章第三節“改善農村人居環境”原文:

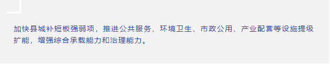
關鍵詞2:縣城
《綱要》第八篇第二十八章第五節“推進以縣城為重要載體的城鎮化建設”原文:

關鍵詞3:長江
《綱要》第九篇第三十一章第二節“全面推動長江經濟帶發展”原文:

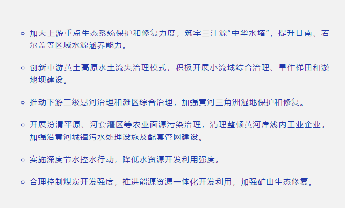
關鍵詞4:黃河
《綱要》第九篇第三十一章第五節“扎實推進黃河流域生態保護和高質量發展”原文:

以上的4個關鍵詞,都是在其他章節中提到的與環保產業有關的重要內容。
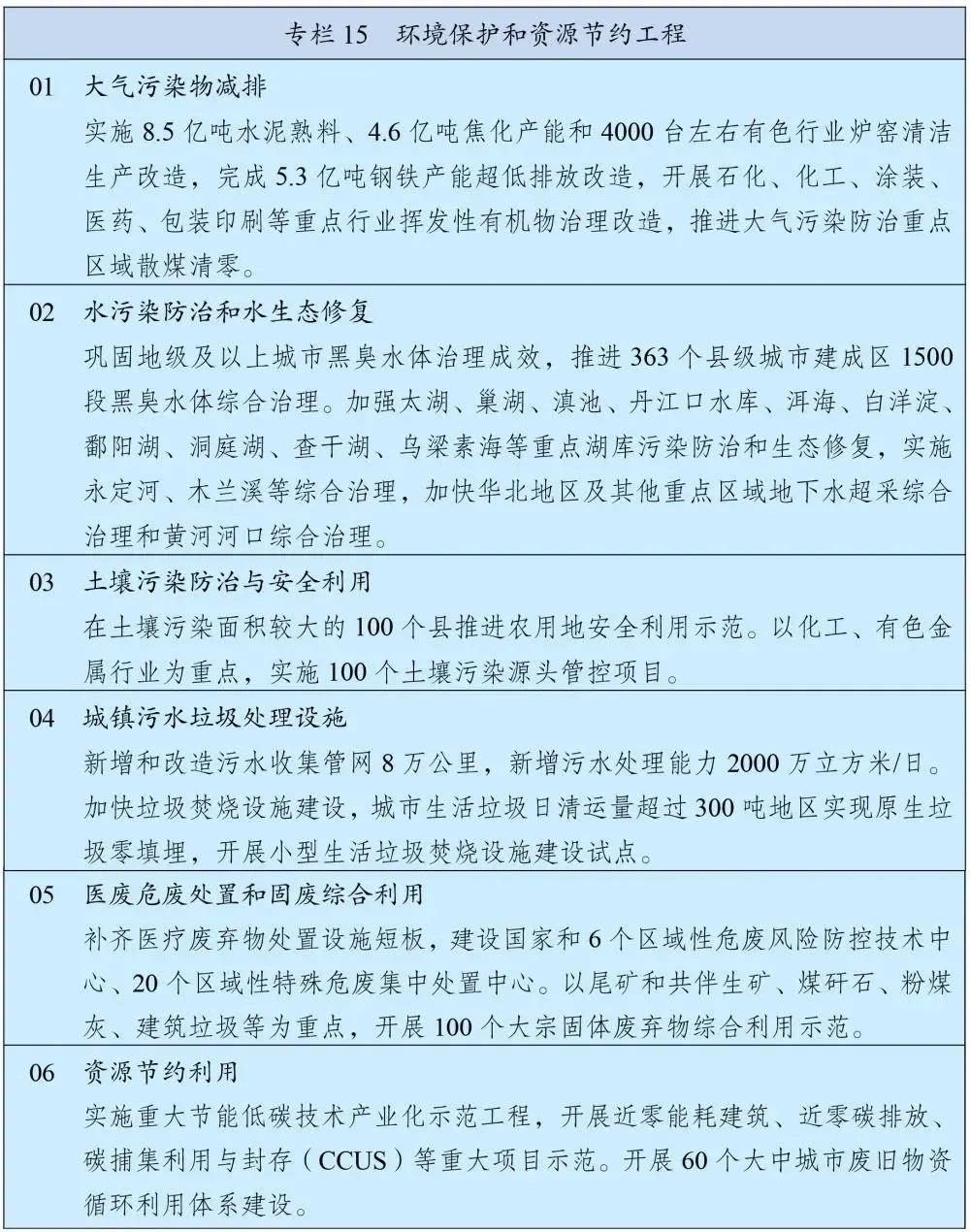
下面的6個關鍵詞,則出現在專門論述生態環保的章節里,那就是第十一篇“推動綠色發展促進人與自然和諧共生”。在這一篇里,規劃詳細論述了“十四五”時期,以及未來15年生態環保方面的重要任務和工作。其中,與環保產業關系最為密切的,就是第三十八章第二節“全面提升環境基礎設施水平”。有5個關鍵詞,都出現在這一節里。
關鍵詞5:管網
《綱要》原文:推進城鎮污水管網全覆蓋。

關鍵詞6:污泥
《綱要》原文:推廣污泥集中焚燒無害化處理,城市污泥無害化處置率達到90%。
關鍵詞7:污水資源化利用
今年初,國家發改委、科技部、財政部、水利部等十部委共同發布了《關于推進污水資源化利用的指導意見》,對全面推進污水資源化利用進行了部署。
這次,“十四五”規劃對這一塊也有相關的安排,《綱要》原文:地級及以上缺水城市污水資源化利用率超過25%。
關鍵詞8:垃圾分類
《綱要》原文:建設分類投放、分類收集、分類運輸、分類處理的生活垃圾處理系統。
關鍵詞9:醫廢
醫廢是2020年新冠疫情突發情況下,環保產業新涌現出來的一個風口。
《綱要》原文:加快建設地級及以上城市醫療廢棄物集中處理設施,健全縣域醫療廢棄物收集轉運處置體系。
關鍵詞10:碳達峰
碳達峰、碳中和是未來幾十年之內,環保產業最大的風口和藍海。
這次在“十四五”規劃中,關于碳達峰的表述主要集中在第三十八章第四節“積極應對氣候變化”里。
未來,“二氧化碳排放達峰行動計劃”制定之后,相信相關的時間表和路線圖就會更加清晰,環保產業也將從中尋覓到更多的機會。
結語
“十四五”規劃延續了國家以往對生態環保工作的重視,“綠色發展”也成為與“創新驅動發展”、“數字化發展”等并駕齊驅的19個篇章之一。上文提及到的10個關鍵詞,無論是細分到哪個領域,未來在國家對生態環保工作的高度重視下,環保產業都將迎來更多的商機,也會有更多的新風口、新熱潮不斷涌現。